威廉希尔(williamhill·英国)中文官网|有限公司-Official website
首页
公司概况
公司简介
组织机构
公司资质
William威廉英国官网
公司动态
公司要闻
行业动态
通知公告
最新通知
中标公告
更改通知
招标公告
中标候选人公示
服务领域
造价咨询
招标代理
工程监理
工程咨询
政府采购
工程业绩
典型案例
主要业绩
企业文化
人力资源
学习培训
团建活动
人才招聘
研究院动态
党建专栏
资料下载
联系我们
最新通知
中标公告
更改通知
招标公告
中标候选人公示
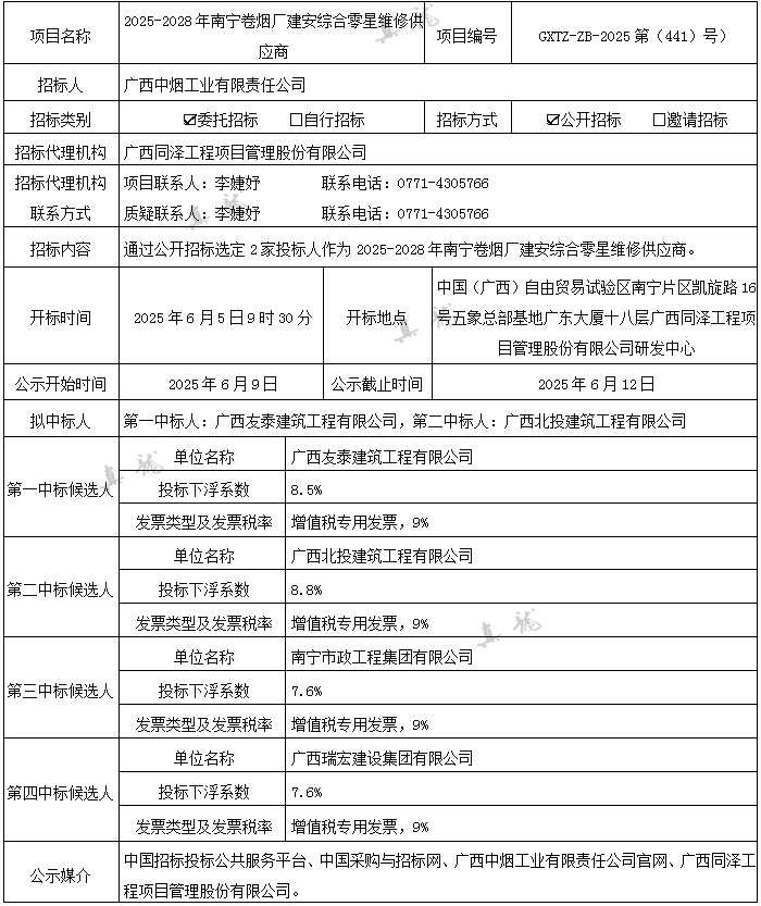
广西中烟工业有限责任公司2025-2028年南宁卷烟厂建安综合零星维修供应商(项目编号:GXTZ-ZB-2025第(441)号)中标候选人公示
来源:同泽工程
作者:
发布时间:2025-06-09 15:52
上一篇:南宁邮件处理中心工程(一期)场地清表工程[GXYZZB-2025038] 中标候选人公示
下一篇:中国邮政广西分公司2025年国际业务泰国商业渠道清关送仓外包服务采购项目(重)成交候选人公示
返回列表
地址:南宁市良庆区凯旋路16号广西裕达国际中心广东大厦18楼整层
电子邮箱:tzgf18070940594@163.com 联系电话:0771-5389295 传真:0771-5510830
版权所有:威廉希尔(williamhill·英国)中文官网|有限公司-Official website
桂ICP备11002876号
williamhill英国官网公众号